官宣!住宅新规范来了!东莞拟提升住宅品质!
扫描到手机,新闻随时看
扫一扫,用手机看文章
更加方便分享给朋友
刚刚,东莞市住建局发布关于公开征求《关于进一步提升商品住宅项目建设品质的通知(征求意见稿)》意见的通知(以下简称《征求意见稿》)。
《征求意见稿》提出,立足东莞“双万”新起点,持续优化城市环境的工作要求,将全力打造高品质现代化都市,切实推进东莞市房地产市场高质量发展,引导提升新建商品住宅质量与品质。
据该《征求意见稿》内容显示,未来东莞将主要从项目品质分档、装配式建筑要求、精装修要求等多个方面进一步提升东莞新建商品住宅质量与品质。(见文末附件)

下面,让小编来给大家划下重点:
1、新建商品住宅项目品质标准主要包括基本品质指标和提升品质指标。基本品质指标是对全市新建商品住宅项目建设品质的统一约束,提升品质指标是对项目分档次约束项,具体如下:根据公开出让地块起始可售楼面单价对目前全市新建商品住宅项目分为三档,其中起始可售楼面单价在2万元/㎡以上区域的项目为排名前列档,起始可售楼面单价在1-2万元/㎡的项目为第二档,起拍可售楼面单价在1万元/㎡以下的项目为第三档,以上档次根据实际情况实行动态调整。对于协议出让地块项目,可参照同期周边公开出让地块的起始可售楼面单价进行分档。
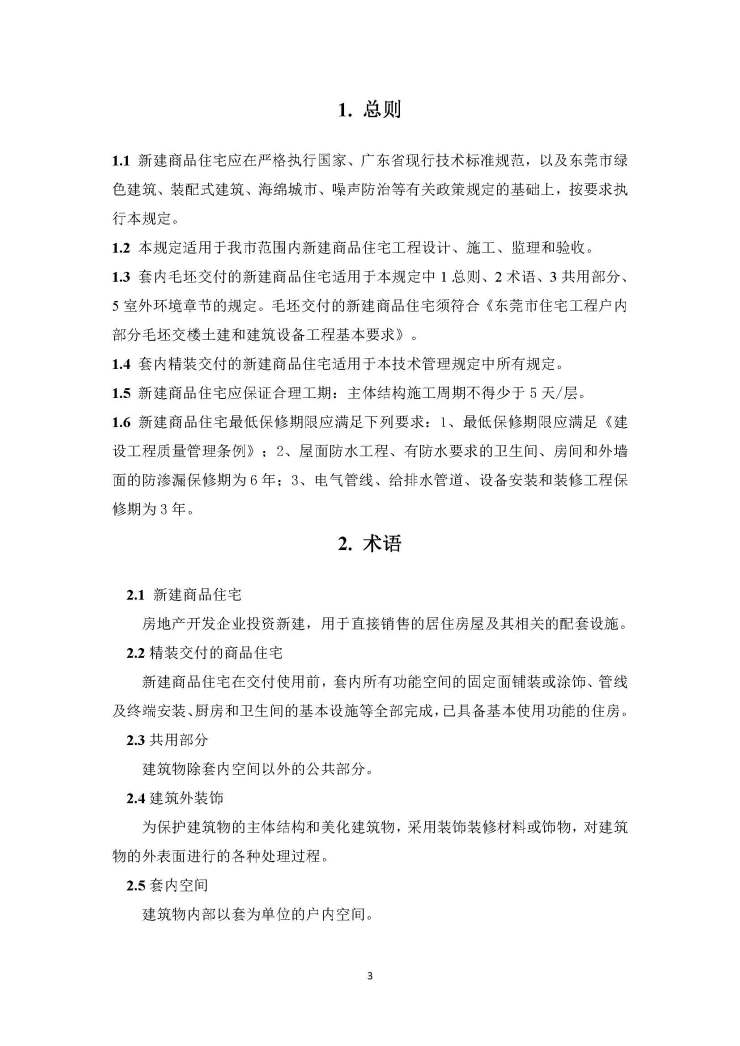
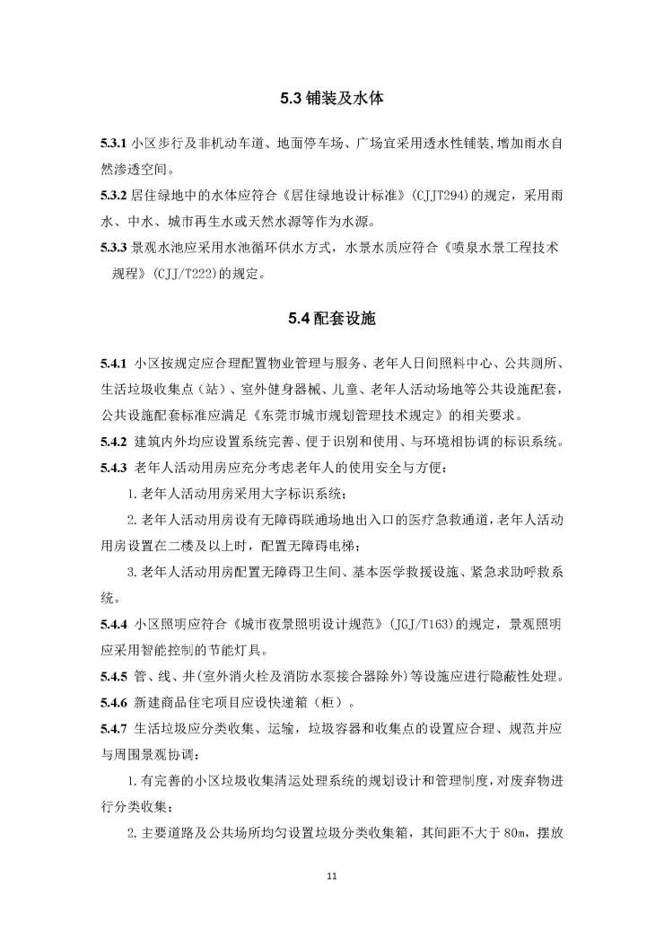
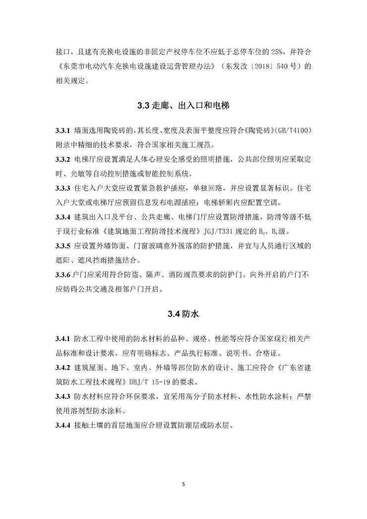
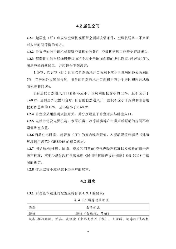
2、从共用部分、室外环境、套内空间(主要包括装修方面的指标)三个方面对新建商品住宅项目较低建设品质要求进行明确,形成基本品质指标(详见附件),全市新建商品住宅项目均应满足该项指标要求。
3、在满足基本品质指标的基础上,对新建商品住宅项目提出分档次约束项,针对提高品质建设标准的项目,对提升品质指标相应内容增加的建造成本,在指导价(限价)的基础上予以适当增加,具体如下:处于排名前列档的新建商品住宅项目应按照二星级及以上绿色建筑标准进行建设;处于第二档的新建商品住宅项目应按以下要求执行:计容建筑面积超过5万平方米的新建商品住宅项目按照二星级及以上绿色建筑标准进行建设;计容建筑面积在5万平方米以下的,按照一星级及以上绿色建筑标准进行建设;处于第三档的新建商品住宅项目应按以下要求执行:计容建筑面积超过5万平方米的新建商品住宅项目按照一星级及以上绿色建筑标准进行建设;其他新建商品住宅项目应当按照基本级或以上绿色建筑标准进行建设。
4、按照一星级、二星级、三星级绿色建筑标准进行建设的新建商品住宅项目在申请办理价格申报时,住宅销售均价可在指导价(限价)基础上适当提高,具体增量成本应按照工程造价方法进行核算,由第三方评估机构进行审核。
5、实行精装修报建及交付的新建商品住宅项目,其精装修应至少满足基本品质指标中精装修的相关要求,建设单位可结合项目实际自行提高相关装修标准。住宅销售合同及相关附件中应标注清楚精装修包含的范围、装修材料及设备的名称、规格、型号和材质等内容,精装修内容纳入住建部门监管范围,不符合相关要求的,不得验收通过。精装修价格核定需按照工程造价方法进行核算,由第三方评估机构进行审核。
附件1:
附件1-1:
声明:本文由入驻焦点开放平台的作者撰写,除焦点官方账号外,观点仅代表作者本人,不代表焦点立场。


