福州:外地毕业生来求职包住宿一年
扫描到手机,新闻随时看
扫一扫,用手机看文章
更加方便分享给朋友
福州人社微信公号
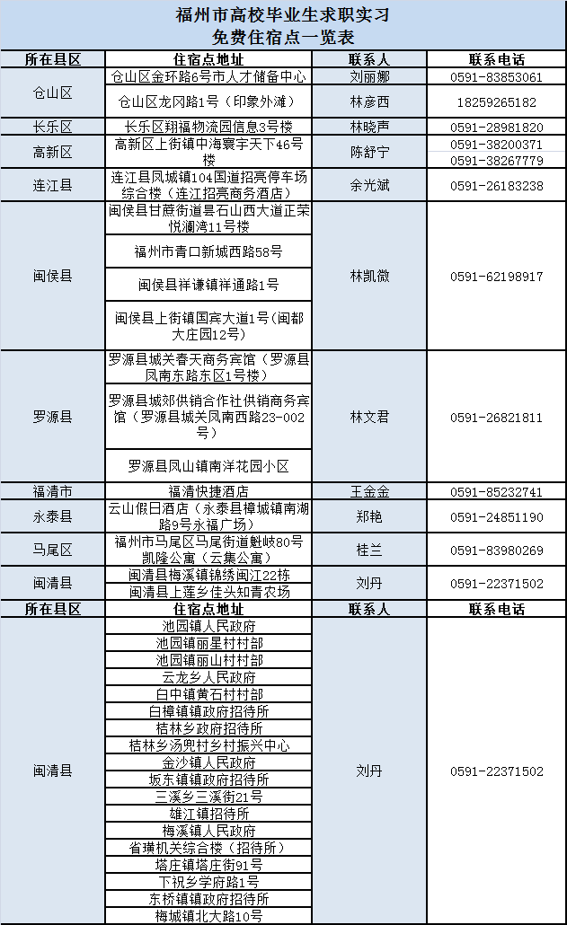
为做好来榕高校毕业生就业服务工作,福州市人社局发布《关于进一步做好高校毕业生求职实习免费住宿的通知》, 延长求职实习免费住宿期限至不超过一年。
具体内容如下:
一、服务对象
毕业三年内(含毕业年度)有意在榕求职、创业和实习、见习的全日制高校外地生源毕业生,均可申请最长不超过一年的免费住宿,每人仅限享受一次。
外地生源指的是:
1.非福州市鼓楼、台江、仓山、晋安、马尾五城区户口毕业生在福州市五个城区及高新区求职;
2.福州市其他县(市)区外地生源指的是非本县(市)区户口毕业生在本辖区求职。
为合理调配房屋资源,更加精准地保障高校毕业生求职实习期间的住房需求,有下列情形之一的,不再继续提供免费住宿保障:
(一)已在榕就业创业并缴纳城镇职工养老保险的。
(二)已享受我市出台人才住房保障政策的。
二、申报渠道
关注“福州人社”微信公众号,在“人事人才”-“延伸服务”中选择“住宿申报”并在线提交以下申请材料:
(一)申请人身份证(港澳台学生提供台港澳居民居住证或台湾居民来往大陆通行证、港澳居民来往内地通行证)。
(二)高校毕业生提供毕业证书或《教育部学籍在线验证报告》。
(三)疫情防控期间按照有关要求提供相关材料。
三、申报流程
个人线上申请后由福州市人事人才公共服务中心自申请之日起两个工作日内予以审核。审核结果通过短信通知申请人。各住宿点管理员与申请人对接办理入住手续,并做好日常管理服务。

四、其他事项
(一)通知下发之日(6月14日)在住的毕业生,可按新规定执行。
(二)入住毕业生符合我市人才储备条件的,可向市人事人才中心申请纳入我市人才储备,并给予相应生活补助。
(三)各县(市)区有条件的住宿点可向入住毕业生提供免费创业工位支持。
(四)做好相关单位及人员的宣传工作。
本期高级编辑 周玉华
文章转载自:澎湃新闻
声明:本文由入驻焦点开放平台的作者撰写,除焦点官方账号外,观点仅代表作者本人,不代表焦点立场。


