重大进展!东莞地铁1号线隧道全线贯通!沿线33个楼盘嗨翻了
扫描到手机,新闻随时看
扫一扫,用手机看文章
更加方便分享给朋友
想必大家都被东莞地铁1号线全线“洞通”的消息刷屏了吧!
1、“奋进二号”顺利到达出洞,东莞轨道1号线全线“洞通”
10月23日上午9点58分,在刀盘切割钢筋混凝土的轰鸣声中,随着最后一层围护结构的破除,巨大的圆形刀盘整体映入眼帘,东莞市轨道交通1号线大朗站-湿地公园站区间右线盾构机“奋进二号”顺利到达出洞,宣告东莞市轨道交通1号线一期工程(以下简称“轨道1号线”)全线隧道顺利贯通,按期实现了全线“洞通”关键节点目标。
这是轨道1号线建设的又一个重大里程碑事件,为全线顺利开通运营奠定了坚实基础。同时也意味着,总线长约57.46km的东莞地铁1号线预计将于2025年顺利实现通车目标。
2、全线车站25座,已有21座车站封顶
据了解,东莞地铁1号线贯穿东莞市水乡片区、中心城区、中部片区、松山湖高新产业区、东南临深片区,起于望洪站、止于黄江中心站,途经望牛墩、洪梅、道滘、万江、南城、东城、大岭山、松山湖、大朗、黄江等10个镇街(园区),线路总长57.46km。
其中,高架线7.71km,地下线49.43km,设车辆段和停车场各一座、主变电所4座,共设车站25座,其中13座为换乘站,将实现与穗莞深、莞惠、佛莞城际铁路,已开通运营的2号线及规划的1号线支线、3、6、7、8、12号线换乘。

众所周知,地铁“三通”(即:洞通、轨通、电通)是线路开通运营前的重要节点。“洞通”之后接下来的目标就是“轨通、电通”,随后综合联调、试运行,直到通车运营。
全线“洞通”,标志着各地铁车站之间的隧道全部连通,同时区间隧道施工将全面转入轨道铺设、接触网安装、通信信号系统施工,轨道1号线建成开通迈出关键一步。
接下来,东莞地铁1号线将围绕“加快土建场地移交,重点推进机电装修和铺轨施工”等工作重点,争取在年底前实现车站装修全面进场、轨道铺设完成超50%;同时,还将加快推进道滘车辆段施工,加快推动已完车站退地还地,开展车站出入口建设。
截至目前,东莞地铁1号线其他施工也正在有序推进,其中高架段桥梁施工已完成6.9km,完成总量的81%;全线车站25座,已有21座车站封顶,19座车站进行附属工程施工。
其中,道滘车辆段完成综合楼封顶;完成33km短轨铺设,滨江体育馆站-莞太路站-中心广场站-鸿福路站-新源路站-东城南站-同沙公园站区段、大岭山北站-大岭山站-大岭山东站区间实现短轨通;望洪站、道滘站、道滘东站、滨江体育馆站、莞太路站等多个车站进行装修施工。
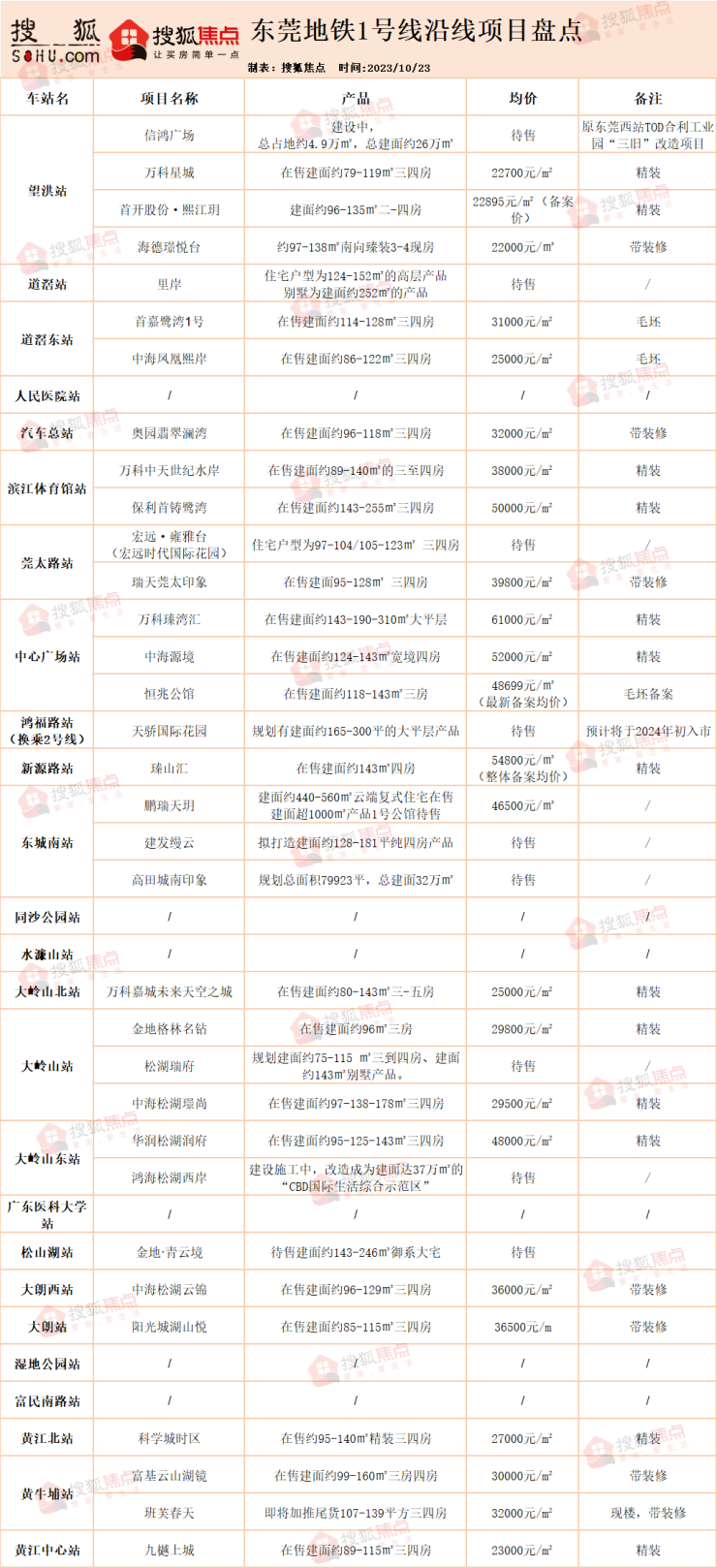
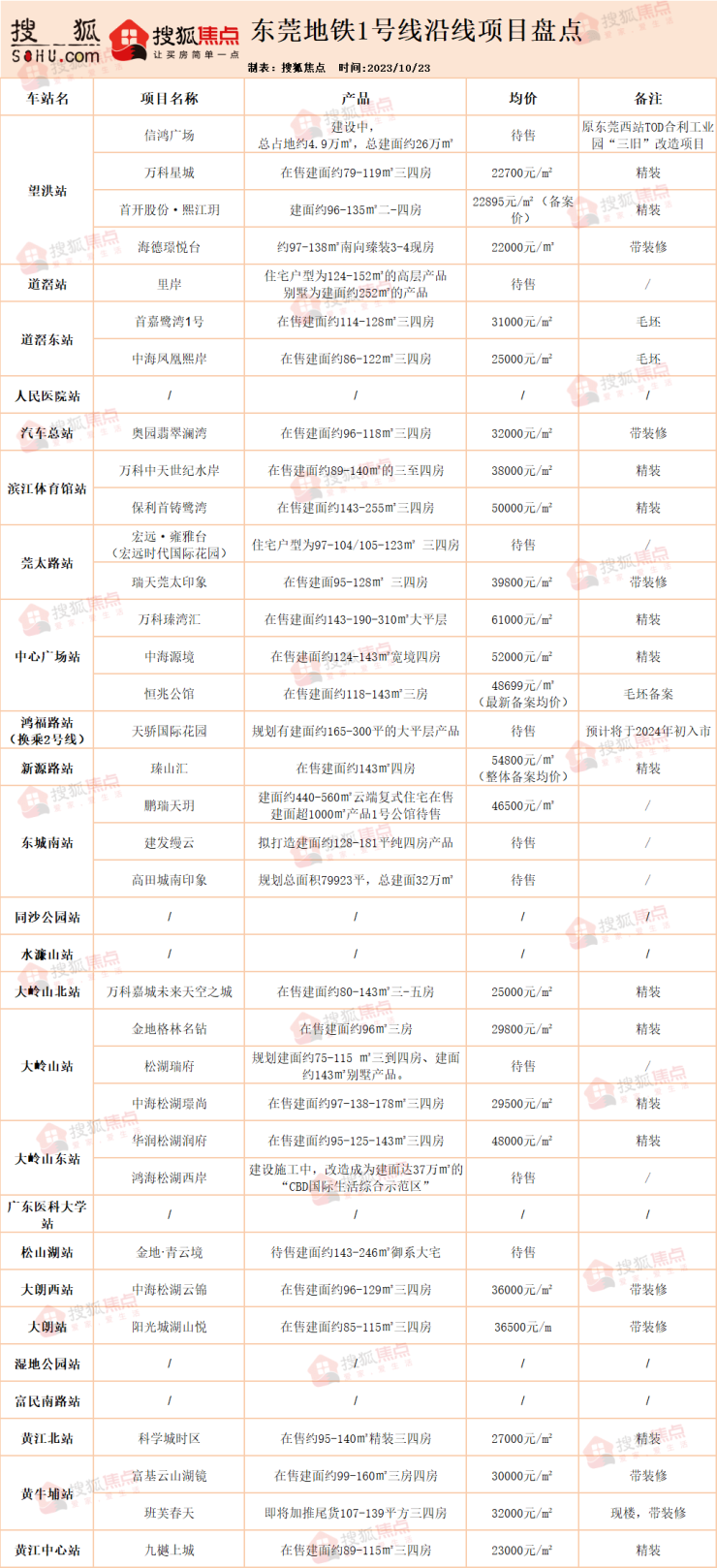
3、交通利好逐步兑现,沿线站点楼盘大盘点
随着东莞地铁1号线工程推进,交通利好不断落地,沿线楼盘的规划价值正在兑现,不亚于为购房者注入一记强心针。据不完全统计,地铁1号线沿线站点共有33个项目在售/待售,赶紧看看有没有你心仪的项目呀!

(文中部分资讯来源于东莞发布)
来源:搜狐焦点东莞站
责任编辑:钟家源
声明:本文由入驻焦点开放平台的作者撰写,除焦点官方账号外,观点仅代表作者本人,不代表焦点立场。


