20城探索实施“房票”安置政策,真的能够有效去库存吗?
扫描到手机,新闻随时看
扫一扫,用手机看文章
更加方便分享给朋友
在降低首付、放开限购限售的同时,“房票”安置政策重出江湖,多地出台相关政策以期拉动市场需求并加快推进房地产行业复苏。据澎湃新闻不完全统计,今年以来已有至少20城探索实施“房票”政策。
何为“房票”安置?
这里所说的“房票”安置,通常是指在拆迁安置过程中,对现有住宅房屋征收货币补偿方式的一种补充。房票是被征收人房屋安置补偿权益货币量化后,征收人出具给被征收人购置房屋的结算凭证。也就是说,房票安置并非直接领取安置款,而是拿着房票买房,并抵扣房款。
以郑州为例,河南省郑州市人民政府办公厅于6月20日发布《关于印发郑州市大棚户区改造项目房票安置实施办法(暂行)的通知》,其中提到,房票安置是征收人比照货币安置、产权调换的政策,将计划安置的房屋转化为货币,以房票形式出具给被征收人,由被征收人自行向参与房票安置工作的房地产开发企业购买商品房(含住宅与非住宅)的一种房屋安置方式。
按照政策,被征收人选择房票安置的,安置补偿权益按照房屋征收与补偿相关规定计算后,由征收人给予安置补偿权益金额8%的奖励,作为房票安置政策性奖励,列入房票票面金额,同时以现金方式奖励被征收人3个月的过渡费。
与此同时,被征收人使用房票所购买的商品住房,不计入家庭限购套数。
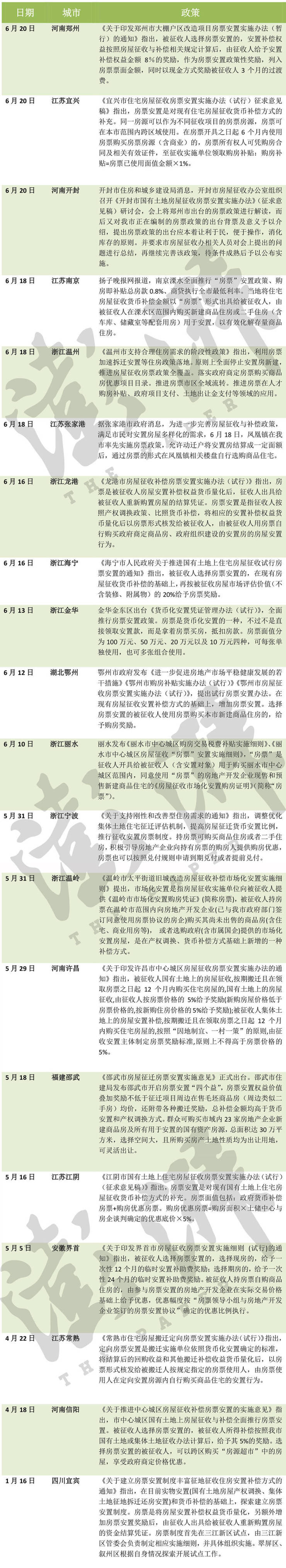
可以看到的是,郑州并非首个出台“房票”安置的城市。据澎湃新闻不完全统计,仅今年以来,至少包括河南郑州、江苏宜兴、河南开封、江苏南京、浙江温州、江苏张家港、浙江龙港、浙江海宁、浙江金华、湖北鄂州、浙江丽水、浙江宁波、浙江温岭、河南许昌、福建邵武、江苏江阴、安徽界首、江苏常熟、河南信阳、四川宜宾等20城探索实施相关“房票”安置政策。
中指研究院指数事业部市场研究总监陈文静指出,今年以来各地因城施策优化力度不断提升,但当前政策效果尚不明显,仅部分热点城市市场情绪有所修复。当前部分城市市场仍处深度调整期,库存压力较大,为减轻房地产市场库存积压风险与政府资金周转压力,部分地方政府重新推出房票安置措施。
“房票”安置有何作用?
那么,“房票”安置有何作用?
探索“房票”安置被各地政府认为是拉动市场需求、加快推进房地产行业复苏的一大途径。
以福建邵武为例,邵武市住房和城乡建设局发布的《邵武市开启房票安置“四个益”》中提到,房票政策特色亮点之一便是拉动市场需求。房票进一步响应国家楼市去库存政策,可用于购买邵武市内新建商品房或国有资产房源,限定了不可转让,且使用、奖励期限为2年,加快邵武商品房去化周期,实现棚户区改造与房地产市场联动,又不会影响原本存在的刚需购房户的购房计划。同时,房票安置有效减轻了征迁补偿财政资金压力,也可以使安置方式灵活,群众受益。
按照邵武市公布的数据,今年5月份以来,邵武市已完成成片征迁面积5.69万平方米,其中房票安置面积为3.63万平方米,房票安置占比64%。预计全年完成征迁面积58万平方米,房票安置39万平方米,房票安置占比67%,房票使用期为两年,今年的房票转化为商品房销售20万平方米,房地产税收增加1.5亿元。
江阴市住房和城乡建设局发布的关于《江阴市国有土地上住宅房屋征收房票安置实施办法(试行)(送审稿)》的情况说明提及,当前江阴房地产行业形势比较严峻,而房地产业的发展直接关系到很多相关行业的发展,如何促进房地产行业走出困境,成了当前要解决的紧迫而重要的问题。近期,一些周边城市相继出台了房票安置政策,以加快推进房地产行业的复苏。为加快推进江阴房地产业健康发展,市住建局参照周边城市的做法,结合实际,拟订了《江阴市国有土地上住宅房屋征收房票安置实施办法(试行)》(送审稿)。
按照江阴市于今年5月16日印发的《江阴市国有土地上住宅房屋征收房票安置实施办法(试行)(征求意见稿)》,房票面值包括:政府货币补偿房票+购房优惠房票。购房优惠房票=购房面积×土储中心与房企谈判确定的优惠底价×5%。
龙港市城乡一体化建设中心在发布《龙港市房屋征收补偿房票安置实施办法(试行)》的政策解读中则表示,制定该政策的目的一是丰富安置补偿方式,提供市场化房源,满足群众多样化的安置需求,改善居住环境;二是提升安置速度,缩短群众周转过渡期,节省政府过渡费开支;三是促进房地产市场平稳健康发展。
当前,亦有城市正在抓紧编制“房票”安置政策中。开封市住房和城乡建设局官网显示,6月20日,开封市房屋征收办公室组织召开《开封市国有土地房屋征收房票安置实施办法》(征求意见稿)研讨会,开封市房屋征收办主任马卫东在会上对郑州市出台的房票政策进行解读,并要求市房屋征收办相关人员对会上提出的问题进行总结,再继续完善该政策,待条件成熟后予以公布实施。
诸葛找房数据研究中心高级分析师陈霄提到,面对房地产行业下行压力加大,加之疫情反复的背景,楼市去化受阻,尤其是对于部分库存压力大的二线和三四线城市而言,以房票的形式进行安置,并且房票只能用于购买房产,体现了对于去库存的决心,可以达到一举两得的效果。一方面可以完成对未安置群体的妥善安置,保证居民的合法权益,另一方面,对于提振市场信心、加速去化起到一定的积极作用。对于开发商来说,在促进产品去化的同时,政策对安置房产也提出了诸如现房或者主体完工等要求,对开发商的资金能力是一个考验,对于拆迁户而言,多了一种安置方式的选择,合法权益得到有效保证,对于整个房地产市场来说,一定程度上能助力盘活房地产市场,对于去化压力大的城市达到去库存的成效,但是整体来看,房票的市场接受度和效应如何仍待考察。
“房票”真的能有效去库存吗?
从目前探索实施相关“房票”安置政策的城市来看,部分城市已实现“房票”换购商品房。
张家港市政府官网显示,6月18日,凤凰镇在张家港市率先实施房票政策,允许动迁户将安置房结算成一定面额后,通过房票的形式在凤凰镇相关楼盘自行选购商品住宅。当日,家住凤凰镇杨家桥村的张先生和家人一起,来到该镇定向房票安置办公室,领到了全市首张房票。“我用一套大户和中户安置房在凤语江南换购了一套商品房。”
凤凰镇建设管理局房屋征收条线工作人员介绍,“本次房票发放将持续一个月,首批暂定300张,有效期为3个月,房源为凤语江南和一方桃源里两个商业小区。如果动迁户未购买商品住宅,有效期满后,房票失效,仍按原动迁安置方式安置。”
另以四川宜宾为例,今年1月,宜宾市政府办公室印发了《关于建立房票安置制度丰富征地征收住房安置补偿方式的通知》,房票安置制度首先在三江新区试点。
据《宜宾日报》报道,今年6月2日,20户三江新区待安置群众领到房票,标志着房票安置制度率先在三江新区试点实施。据三江新区有关负责人介绍到,此次首期房票颁发,推出了两个商住小区1492套14种户型的房源,待安置群众可结合自身情况详细咨询。
可以看到的是,“房票”安置并非此轮楼市调控下的产物。
以具有代表性的内蒙古鄂尔多斯为例,由于鄂尔多斯市库存巨大,从2011年起,政府已经不批新建,专心致志去库存。鄂尔多斯市东胜区为了去库存,于2016年初就推出“房票”制度。当时“房票”的官方称谓是“鄂尔多斯市东胜区房屋兑换凭证”,并有1平方米、2平方米、5平方米、10平方米、20平方米、50平方米、100平方米7种面值。
那么“房票”安置对去库存真的有效吗?在业内人士看来,房票模式在短期内可缓解房地产稳增长及去库存的压力。
据《经济日报》报道,截至2016年1月,鄂尔多斯东胜区建成、在建但未售住宅面积608万平方米、3.39万套。与此同时,还有未改造的棚户区18414户,建筑面积289万平方米,7万多棚户居民生活在基础设施破损、安全隐患严重的“孤岛”。但截至当年5月底,东胜区已消化住宅存量13566套、184万平方米,占住宅库存套数的40%、总面积的30%。
广东省规划住房政策研究中心首席研究员李宇嘉表示,2015年开启棚改、去库存以后,鄂尔多斯楼市逐步回归正轨。过去10年间,鄂尔多斯停止供地,拉长时间消化烂尾楼(如棚改换房票),为曾经的大量供应买单。一直到2019年,鄂尔多斯的房价才回到10年前的水平,而楼市交易量在2020年才回到历史最高峰。
李宇嘉表示,总的来说,从棚改货币化安置到房票安置,是政策的优化调整,有利于去库存,有利于降低棚改成本。同时,目前楼市进入新时代,被拆迁人的需求差异比较大,包括选择居住的区域、房源品质、户型、开发商品牌等,房票模式下,可以满足被拆迁人差异化的需求。
“目前房票制度的创新化仍处于探索阶段,但是不可否认的是房票制度对于盘活市场和加速去化是有着积极意义的,未来或许能在库存压力大的二三线城市逐步推广实施。”陈霄说道。
文章转载自:澎湃新闻
声明:本文由入驻焦点开放平台的作者撰写,除焦点官方账号外,观点仅代表作者本人,不代表焦点立场。


