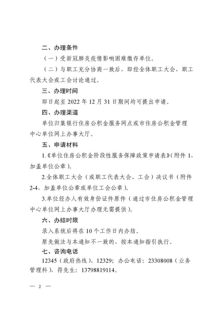
东莞市住房公积金管理中心发布新指引!
扫描到手机,新闻随时看
扫一扫,用手机看文章
更加方便分享给朋友
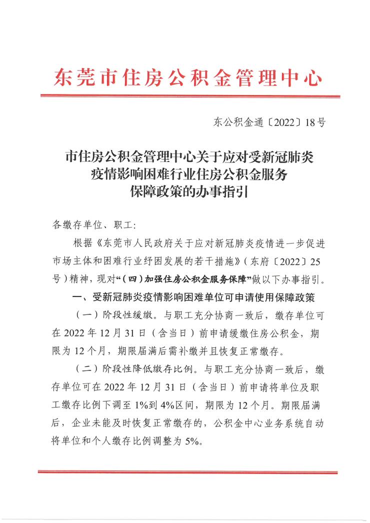
刚刚,东莞市住房公积金管理中心发布了《市住房公积金管理中心关于应对受新冠肺炎疫情影响困难行业住房公积金服务保障政策的办事指引》和《市住房公积金管理中心关于应对新冠肺炎疫情进一步促进市场主体和困难行业纾困发展的若干措施的政策解读》。
官方解读,明确指出对辖区内受疫情影响缴存住房公积金确有困难的单位加强住房公积金服务保障,并详细说明:
一、何种单位可申请
东莞市辖区内受疫情影响缴存住房公积金确有困难的单位。
二、单位可申请何种阶段性服务保障政策
(一)阶段性缓缴。与职工充分协商一致后,缴存单位可在2022年12月31日(含当日)前申请缓缴住房公积金,期限为12个月,期限结束后需补缴并且恢复正常缴存。
(二)阶段性降低缴存比例。与职工充分协商一致后,缴存单位可在2022年12月31日(含当日)前申请将单位及职工缴存比例下调至1%到4%区间,期限为12个月。单位及个人缴存比例将同步下调;如果职工个人需要调高个人缴存比例,单位需另外办理“缴存比例调整”业务。期限届满后,单位未能及时恢复正常比例的,公积金中心自动将单位和个人缴存比例调整为5%。
单位需缴存至申请月份的上一个月后才可提出上述申请,阶段性缓缴和阶段性降低缴存比例可单独申请亦可同时申请,时间均为12个月。单位需要提前恢复缴存或正常缴存比例,可去柜台办理“解除缓缴”或“缴存比例调整”业务;到期后如单位经营仍存在困难,可按《东莞市住房公积金缴存管理办法》(东府〔2018〕116号)的相关规定办理“降低比例缴存业务”或“缓缴业务”。
三、单位办理了服务保障政策后职工所受影响
(一)申请住房公积金贷款是否受影响?
职工所在单位如果办理了缓缴业务,并在缓缴期内完成补缴的,期间缴存时间连续计算,可正常申请住房公积金贷款;
(二)住房公积金提取是否受影响?
职工可提交提取申请,但租房提取或逐月划扣服务将会因单位降比或缓缴导致提取的金额减少甚至为零。
(三)住房公积金贷款还款是否受影响?
职工仍需按借款合同约定正常还款,请保持还款账户有足额的还款资金,尤其是办理了逐月划扣服务的借款职工需特别留意还款账户余额是否充足,以免造成逾期和征信记录不良。
(四)借款人在贷款发放后停止缴存公积金连续满12个月的是否需要按约定的贷款利率上浮30%计收违约金?
不需要计收违约金。单位办理缓缴业务,职工账户状态正常的,不计收违约金。
四、如何办理
详见附件《市住房公积金管理中心关于应对受新冠肺炎疫情影响困难行业住房公积金服务保障政策的办事指引》。
五、其他说明
本措施自发布之日起实施,除已有明确期限规定外,有效期截至2022年12月31日。我中心此前颁布的同类政策标准不一致的,以本通知为准。政策实施期间,如国家和省出台新的规定,按国家和省规定执行。
附《市住房公积金管理中心关于应对受新冠肺炎疫情影响困难行业住房公积金服务保障政策的办事指引》原文:
来源:东莞市住房公积金管理中心
声明:本文由入驻焦点开放平台的作者撰写,除焦点官方账号外,观点仅代表作者本人,不代表焦点立场。


