排名前列批!东莞这8所中学上榜!有你家娃在读的吗→
扫描到手机,新闻随时看
扫一扫,用手机看文章
更加方便分享给朋友
东莞市教育局近日发布公告
拟遴选产生
排名前列批创建“双特色”普通高中特色学校8所、特色项目60项
快来看看你家娃在读的学校
上榜了吗?

根据《东莞市推进普通高中“双特色”优质发展行动计划(2021-2025年)》《东莞市“双特色”普通高中建设工作方案》等文件有关规定,经学校自主申请,专家评审和市教育局党组会审议,拟遴选产生排名前列批创建“双特色”普通高中特色学校8所、特色项目60项名单予以公示,公示时间:2021年12月27至12月31日。
公示期间,如对结果有异议,需以书面形式向我局基信科反映(联系人:杨老师,联系电话:28330830;邮箱:jyjjxk@dg.gov.cn)。以单位名义反映的,须以书面形式加盖单位公章并附上联系人和电话;以个人名义反映的,须签署个人真实姓名、身份证号码、联系方式及所在单位。
附件:东莞市排名前列批创建“双特色”普通高中特色学校(项目)名单.docx排名前列批创建特色学校名单
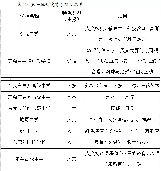
根据附件,本次上榜“排名前列批创建特色学校名单”的有:东莞中学松山湖学校、东莞中学、东莞市第八高级中学、东莞市塘厦中学、东莞市第五高级中学、东莞市虎门中学、东莞外国语学校、东莞市第四高级中学。

排名前列批创建特色项目名单
根据附件,本次上榜“排名前列批创建特色项目名单”的有:



转发周知!
责任编辑:陈楚梅
声明:本文由入驻焦点开放平台的作者撰写,除焦点官方账号外,观点仅代表作者本人,不代表焦点立场。


