广田集团回应银行债务逾期:受第一大客户恒大集团影响
搜狐焦点东莞站 2022-05-30 21:03:21
用手机看
扫描到手机,新闻随时看
扫一扫,用手机看文章
更加方便分享给朋友
中新财经5月30日电30日广田集团发公告称,受第一大客户恒大集团债务危机影响,公司应收账款周转缓慢,深圳广田集团股份有限公司及子公司深圳广田方特科建集团有限公司、南京广田柏森实业有限责任公司等近期因流动资金紧…
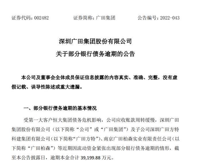
中新财经5月30日电 30日广田集团发公告称,受第一大客户恒大集团债务危机影响,公司应收账款周转缓慢,深圳广田集团股份有限公司及子公司深圳广田方特科建集团有限公司、南京广田柏森实业有限责任公司等近期因流动资金紧张出现部分银行债务逾期的情形,截至本公告披露日,逾期本金合计39199.88万元。
广田集团公告部分截图。
公告称,广田集团将持续与银行积极协商,并加强应收账款催收工作,妥善处理相关银行债务逾期事项。
公告还称,广田集团可能会面临需支付相关违约金、滞纳金和罚息等情况,导致公司财务费用增加,进而对公司本期利润或期后利润产生一定的影响。同时债务逾期事项可能导致公司融资能力下降,进一步加剧公司的资金紧张状况。此外,公司可能因上述债务逾期面临诉讼、仲裁、银行账户被冻结、资产被查封等风险。(完)
文章转载自:中国新闻网
声明:本文由入驻焦点开放平台的作者撰写,除焦点官方账号外,观点仅代表作者本人,不代表焦点立场。


