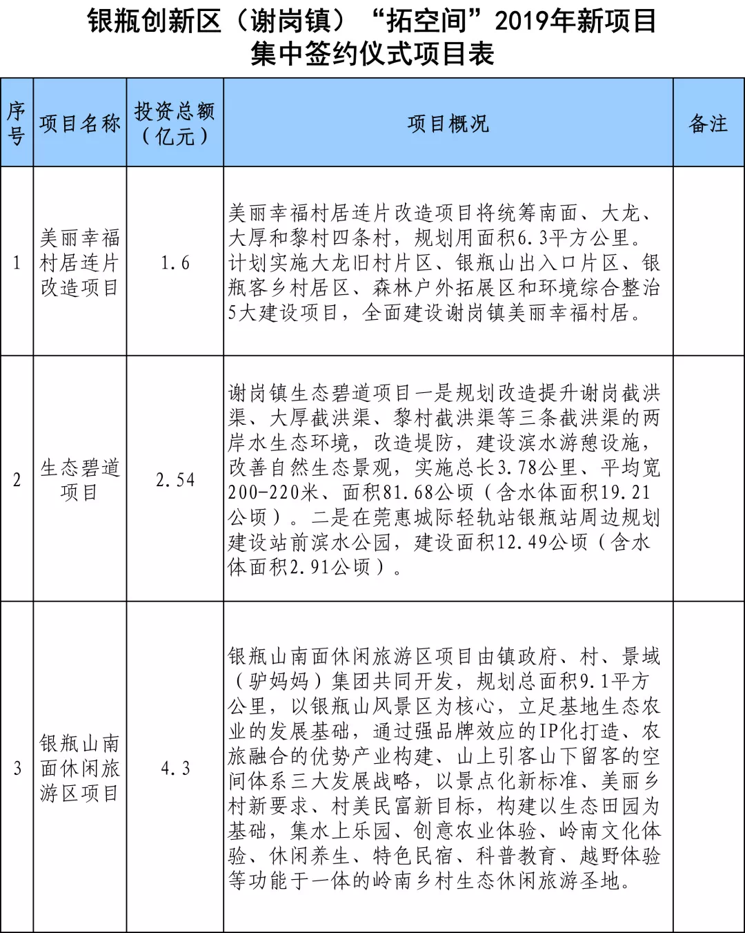
105亿!谢岗镇22个“拓空间”项目举行集中签约仪式
扫描到手机,新闻随时看
扫一扫,用手机看文章
更加方便分享给朋友
银瓶合作创新区(谢岗镇)作为东莞市参与大湾区建设和对外开放的战略平台之一、东莞市首批“拓空间”试点片区,切实肩负起全市“拓空间”先行先试重任,在拓展与优化城市发展空间工作中走在全市前列。
12月30日,谢岗镇举行银瓶合作创新区(谢岗镇)“拓空间”2019年新项目集中签约仪式。这是谢岗镇继去年总投资183亿元55个项目之后,今年引进的22个全新项目,总投资约105亿元。这些项目的成功签约,将为谢岗镇进一步加快高质量发展注入强大动力。


签约仪式在莞惠城轨银瓶站站前广场举行。谢岗镇委书记胡毅峰,谢岗镇委副书记、镇长李惠勤等镇领导班子全体成员,粤海置业党委书记、董事长谭骥,相关单位部门、各村(社区)、各商会、银行、项目单位等相关负责人,共约220人参加了签约仪式。




为项目落地建设
全方位高效率提供优质服务




上海景域鲸鱼旅游发展有限公司、谢岗商会、华润置地有限公司、粤海置业投资(国际)有限公司等项目方代表发言。




李惠勤代表镇委镇政府与签约项目负责人进行集中签约。


胡毅峰在仪式上表示,此次签约活动是谢岗镇成为全市“拓空间”试点片区以来的成果展示会,更是谢岗镇今后工作的推进会,也是银瓶创新区建设发展的新引擎。接下来谢岗镇将不断提升执行力,全方位提供优质服务,为项目落地建设创造良好环境。

胡毅峰要求,相关单位部门和项目方要加强协调配合、加快建设进度、保证工程质量、突出安全施工,确保项目顺利推进,为谢岗实现高质量发展提供新动能。
现场签约22个项目
其中生产空间类项目15个
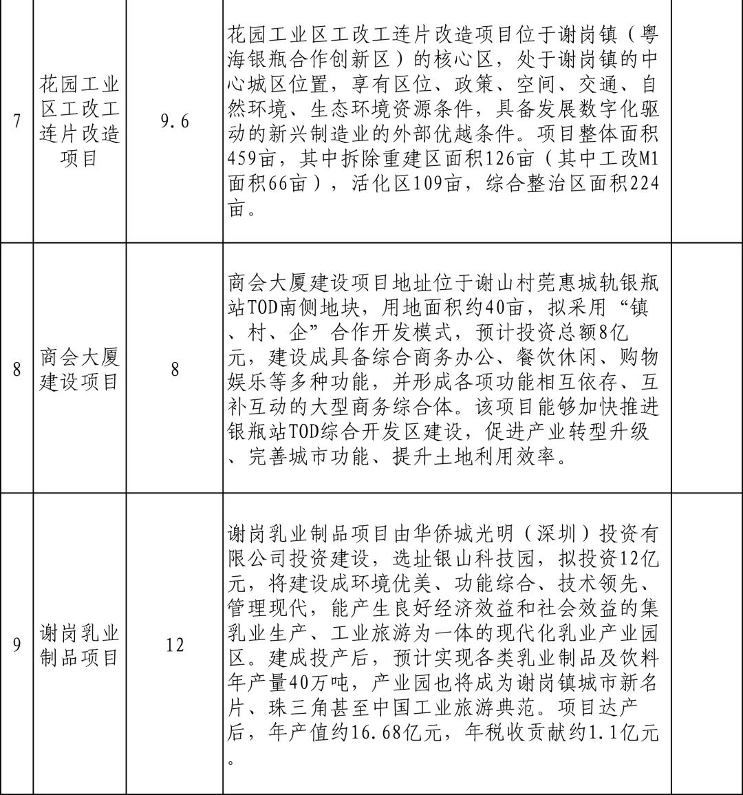
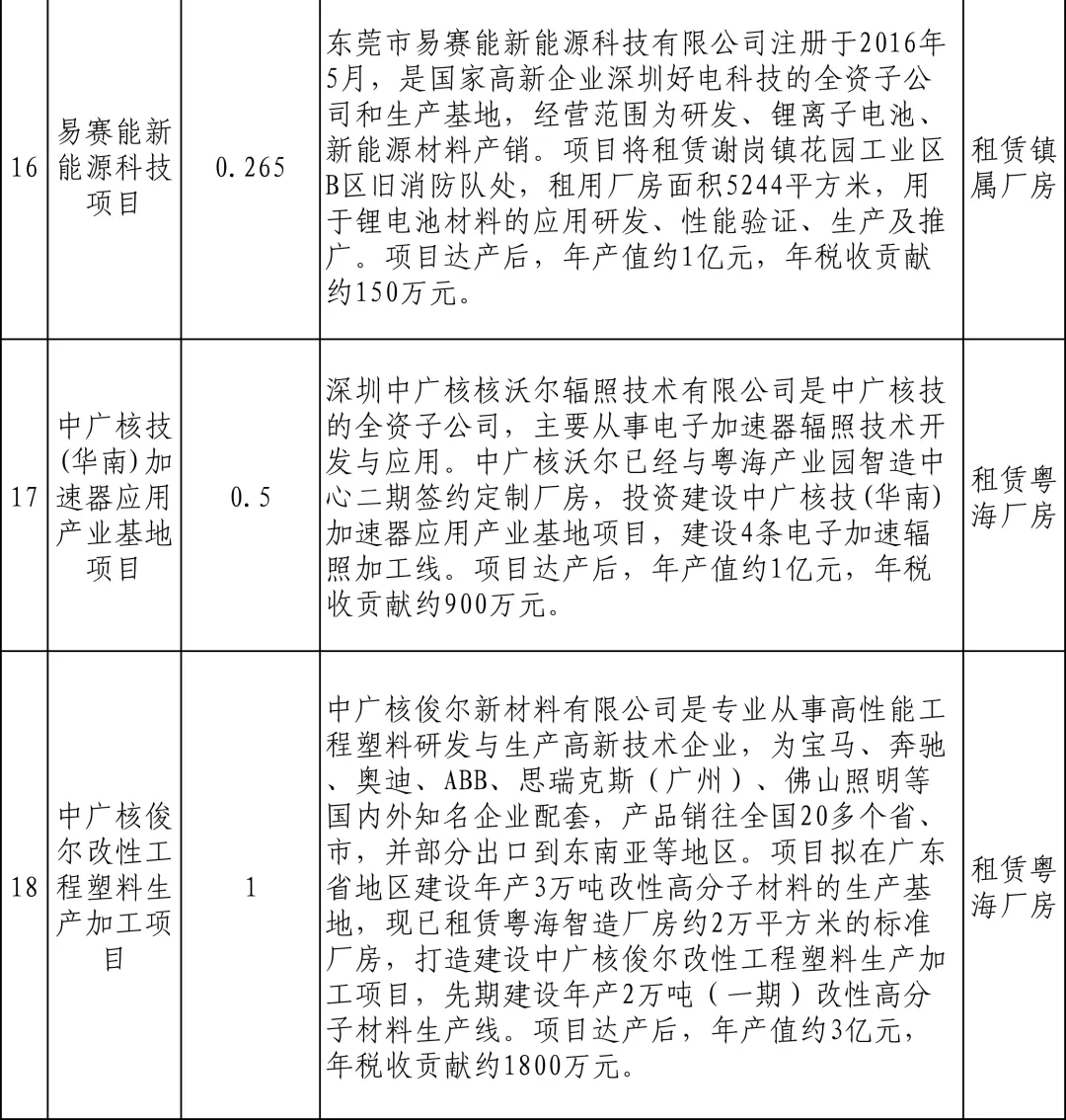
据介绍,本次现场集中签约共22个项目,这些项目分为生产空间、生活空间、生态空间三大类。生产空间类项目共15个,总投资约63亿元。其中,谢岗乳业制品项目总投资12亿,该项目选址银山科技园,总面积约139亩,将建设成环境优美、功能综合、技术先进、管理现代,具有良好经济效益和社会效益,集乳业生产、工业旅游为一体的现代化乳业产业园区。

▲谢岗乳业制品项目选址
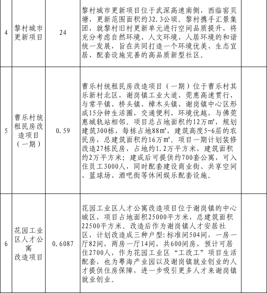
建成投产后,预计实现各类乳业制品及饮料年产量40万吨。目前,该项目正在申报市重大项目。此外,粤海产业园“筑巢引凤”取得突出成效,今年共招引6个项目,总投资额达20.2亿元。生活空间类签约项目共4个,总投资33亿元。其中,黎村城市更新项目总投资24亿元,更新面积约32.3公顷,根据市、镇两级的相关政策要求,黎村股份经济联合社将与汇景集团城市更新团队合作,就黎村旧村更新单元进行空间品质提升,共同打造一个环境优美、生态宜居、配套完善的高品质新型社区。


▲黎村城市更新项目
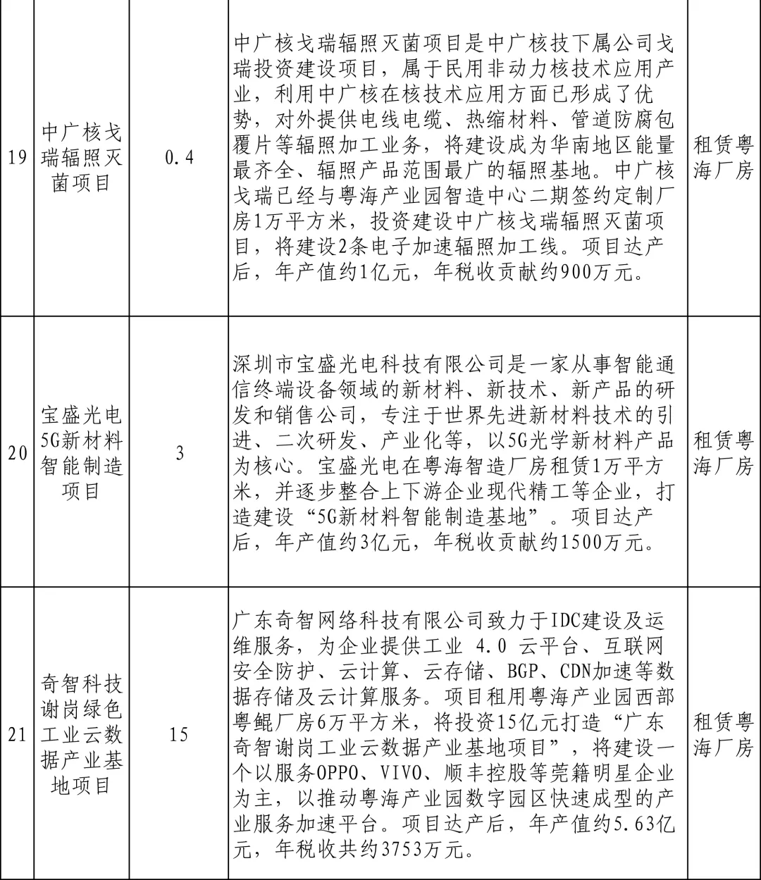
生态空间类签约项目共3个,总投资9约亿元。其中,美丽幸福村居特色连片示范建设项目,涉及谢岗镇南面村、大龙村、大厚村和黎村村四个村,总面积6.3平方公里,总投资约1.6亿元。

▲美丽幸福村居工程总平面图

▲银瓶山入口牌坊
另外,还有总投资2.54亿元的谢岗镇生态碧道项目和总投资4.3亿元的银瓶山南面休闲旅游区项目。

▲谢岗镇生态碧道项目
这些项目的建设,将进一步提升谢岗的城市形象,助力谢岗镇乡村振兴。


不少项目相关负责人表示,选择落户谢岗正是看到了谢岗未来发展的巨大优势和潜力,接下来他们将用好市镇两级政府的优惠政策,主动谋划,全力以赴把项目做好,努力实现地方政府与企业共赢前行。

景域集团PPP(及EPC)项目管理办公室副主任杨永桦说:“我们相信,基于我们产品的投资和政府合作,这个片区的旅游产品的结构和它未来发展,能够给区域带来的价值一定是大大增加的。”

鑫和集团董事长唐仕波说:“这个项目落地谢岗,对于我们整个集团来说确实有一些帮助,可以把很多集团整合到一起,然后在自己的产业园里很好地去发展去规划,做大做强。”

22个签约项目一览表







谢岗镇美丽幸福村居特色连片示范建设项目
该项目选址于南面村、大龙村、大厚村和黎村四条村,规划用地面积为6.3平方公里,总投资估算约13000万元。

▲银瓶山入口牌坊
计划实施大龙旧村片区、银瓶山出入口片区、银瓶客乡村居区、森林户外拓展区和环境综合整治5大建设内容,共约35个分项目。

▲东江纵队革命老区纪念亭

▲客家民宿

▲南面村村庄巷道
该项目以建设国家乡村公园为目标,描绘银瓶富乡村居图,打造东莞东部生态乡村振兴典范。

▲迎宾公园

▲石鼓河是趣体验段
谢岗镇生态碧道项目
该项目包括两方面内容:一是规划改造提升谢岗截洪渠、大厚截洪渠、黎村截洪渠等三条截洪渠的两岸水生态环境,改造堤防,建设滨水游憩设施,改善自然生态景观,实施总长3.78公里、平均宽200-220米、面积81.68公顷(含水体面积19.21公顷)。

二是在莞惠城际轻轨站银瓶站周边规划建设站前滨水公园,建设面积12.49公顷(含水体面积2.91公顷)。

银瓶山南面休闲旅游区项目
该项目由镇政府、村、景域(驴妈妈)集团共同开发,规划总面积9.1平方公里,以银瓶山风景区为核心,立足基地生态农业的发展基础,通过强品牌效应的IP化打造、农旅融合的优势产业构建、山上引客山下留客的空间体系三大发展战略,以景点化新标准、美丽乡村新要求、村美民富新目标,构建以生态田园为基础,集水上乐园、创意农业体验、岭南文化体验、休闲养生、特色民宿、科普教育、越野体验等功能于一体的岭南乡村生态休闲旅游圣地。


花园工业区人才公寓改造
花园工业区人才公寓改造项目位于谢岗镇的中心城区,项目占地面积25000平方米,总建筑面积22500平方米。

改造后作为谢岗镇人才安居社区,计划改造成三种户型:标准间504间,一房一厅82间,两房一厅14间,共600间房,预计可居住2700人。

该项目作为花园工业区“工改工”项目生活配套,也为粤海产业园以及谢岗镇就业创业的人才提供住房保障,进一步吸引更多人才来谢岗镇就业创业。

曹乐村统租民房改造项目
该项目(一期)位于曹乐村其乐新村北区,谢岗镇工业大道、莞惠高速贯行,与常平镇、桥头镇、樟木头镇、谢岗镇中心区形成15分钟生活圈,交通便利,环境优越,与佛莞惠城轨站相邻。

项目总占地面积约12万㎡,规划建筑300栋,每栋占地88㎡,建筑高度5-6层的农民房,总建筑面积约16万㎡。

项目一期计划装修改造27栋民房,占地约1.2万平方米,建筑面积约2万平方米;建成后可提供约700套公寓,可入住员工3000人,同时配套建设商业街、共享空间、篮球场、酒吧街等休闲娱乐配套设施。
生产空间类
花园工业区工改工连片改造项目
该项目位于银瓶合作创新区(谢岗镇)的核心区,处于谢岗镇的中心城区位置,享有区位、政策、空间、交通、自然环境、生态环境资源条件,具备发展数字化驱动的新兴制造业的外部优越条件。

项目整体面积459亩,其中拆除重建区面积126亩(其中工改M1面积66亩),活化区109亩,综合整治区面积224亩。

商会大厦建设项目
该项目地址位于谢山村莞惠城轨银瓶站TOD南侧地块,用地面积约40亩,拟采用“镇、村、企”合作开发模式,预计投资总额8亿元,建设成具备综合商务办公、餐饮休闲、购物娱乐等多种功能,并形成各项功能相互依存、互补互动的大型商务综合体。该项目能够加快推进银瓶站TOD综合开发区建设,促进产业转型升级、完善城市功能、提升土地利用效率。

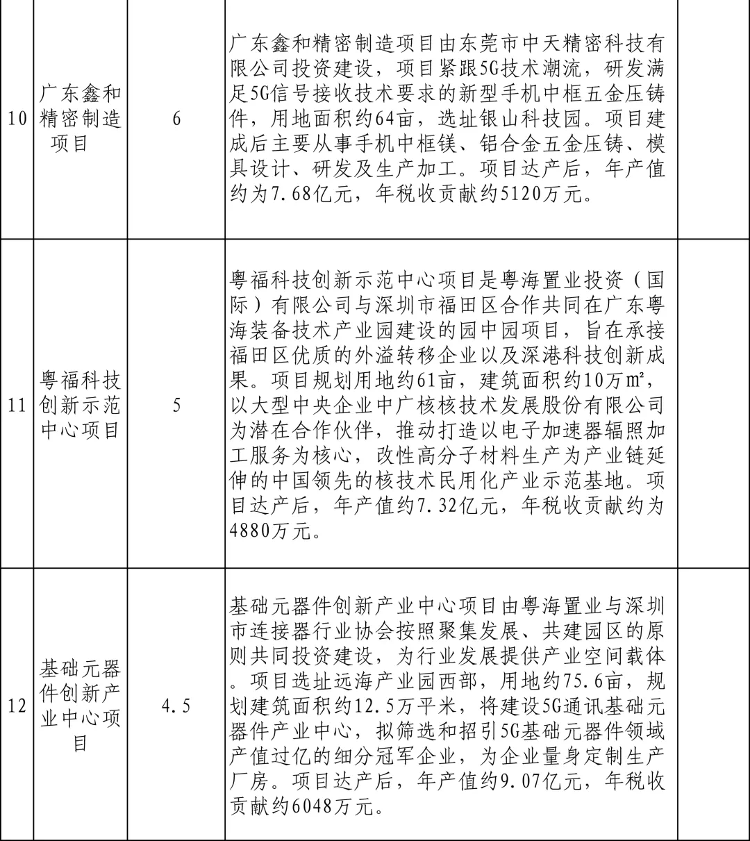
粤福科技创新示范中心项目
该项目是粤海置业投资(国际)有限公司与深圳市福田区合作共同在广东粤海装备技术产业园建设的园中园项目,旨在承接福田区优质的外溢转移企业以及深港科技创新成果。

项目规划用地约61亩,建筑面积约10万㎡,以大型中央企业中广核核技术发展股份有限公司为潜在合作伙伴,推动打造以电子加速器辐照加工服务为核心,改性高分子材料生产为产业链延伸的中国先进的核技术民用化产业示范基地。

项目达产后,年产值约7.32亿元,年税收贡献约为4880万元。
基础元器件创新产业中心项目
该项目由粤海置业与深圳市连接器行业协会按照聚集发展、共建园区的原则共同投资建设,为行业发展提供产业空间载体。


项目选址远海产业园西部,用地约75.6亩,规划建筑面积约12.5万平米,将建设5G通讯基础元器件产业中心,拟筛选和招引5G基础元器件领域产值过亿的细分冠军企业,为企业量身定制生产厂房。项目达产后,年产值约9.07亿元,年税收贡献约6048万元。

声明:本文由入驻焦点开放平台的作者撰写,除焦点官方账号外,观点仅代表作者本人,不代表焦点立场。


